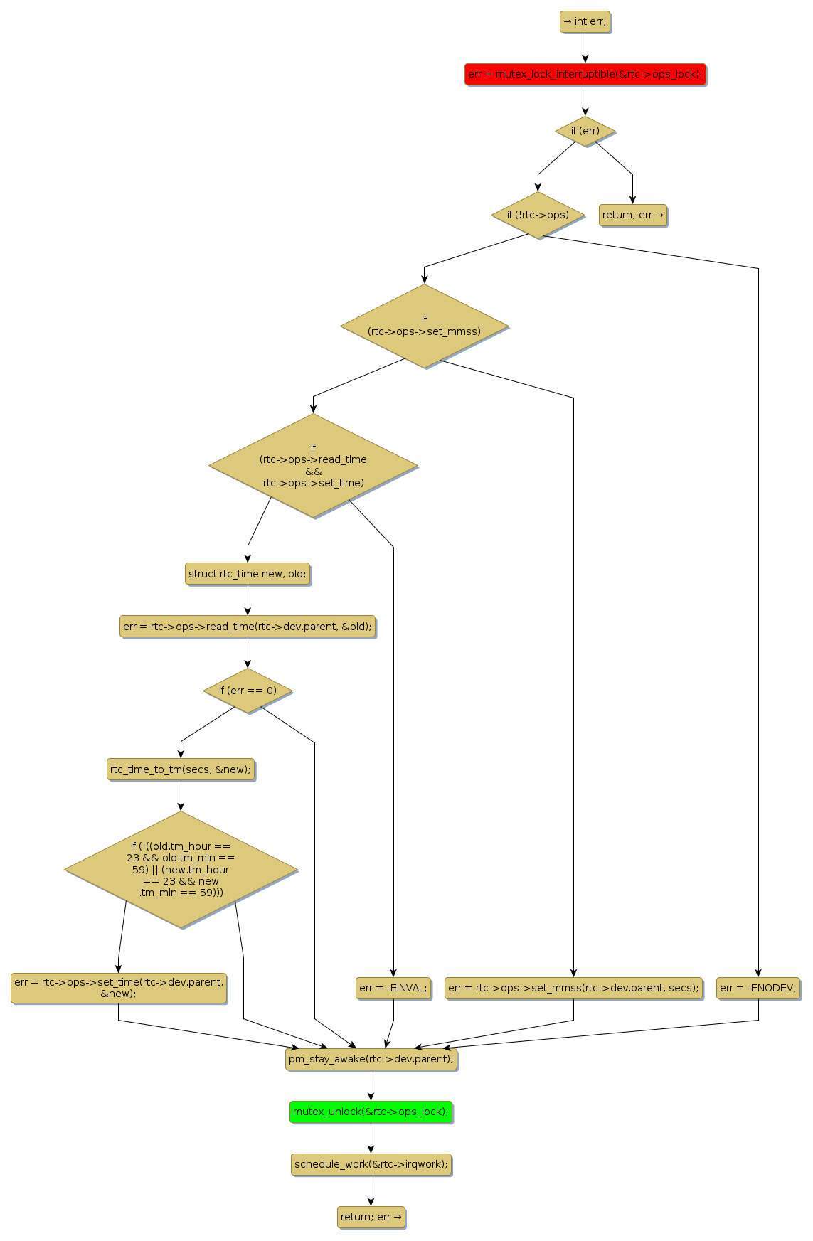
Instance Verification Kit (IVK)
mutex lock @ [2154+47+/linux-3.19-rc1/drivers/rtc/interface.c]
Instance Signature: ops_lock
|
The Matching Pair Graph:
|
|
Function Name
|
Control Flow Graph (CFG)
|
Events Flow Graph (EFG)
|
Source Correspondence
|
|
rtc_set_mmss
|
|
|
[2083+12+/linux-3.19-rc1/drivers/rtc/interface.c]
|